英国·威廉希尔公司(WilliamHill)中文官方网站
william威廉中文官网
|
公司内网
EN
menu
公司概况
公司愿景
william威廉中文官网简介
历史沿革
公司领导
团队建设
机构设置
教学设施
加入我们
团队队伍
两院院士
在职教师
荣退教师
国家级人才
博士生导师
学术科研
科研平台
科研动态
学术期刊
教学项目
本科
学术型硕士
学术型博士
EMBA
MBA
会计专博/专硕
金融专硕
EDP高层管理教育
员工天地
员工工作
榜样力量
团学两会
心晴周刊
员工之家
员工动态
值年返校
终身学习
党群工作
党建动态
党建专栏
分党校
政策文件
下载中心
国际交流认证
国际合作与交流
国际认证
MPAcc
会计专博/专硕
项目介绍
团队团队
教学培养
信息动态
招生信息
教务通知
首页
>
会计专博/专硕
>
教学培养
>
教务通知
> 正文
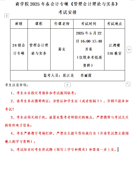
william威廉中文官网2025年春会计专硕《管理会计理论与实务》 考试安排
发布时间:2025-05-15
浏览次数:
附件【
william威廉中文官网2025年春会计专硕《管理会计理论与实务》考试安排0522.doc
】已下载
次
上一篇
下一篇
英国·威廉希尔公司(WilliamHill)中文官方网站 版权所有©
网站投诉电话:0731-88877277
友情链接