12月14日,“全省智库建设工作会议既湖湘智库论坛(2019)”在长沙潇湘华天大酒店隆重举行。会上,省委常委、省委宣传部部长张宏森出席开幕式并讲话,省委宣传部副巡视员刘学宣读了《关于确定湖南省第二批智库领军人才、首批智库青年拔尖人才的决定》。公司党委书记任胜钢教授入选“湖南省第二批智库领军人才”,并被授予荣誉证书。


据悉,湖南省第二批智库领军人才、首批智库青年拔尖人才选拔工作由中共湖南省委宣传部于今年9月启动。开展本次智库人才选拔的目的在于,以习近平新时代中国特色社会主义思想为指导,深入贯彻中央和湖南省委关于加快构建中国特色哲学社会科学、推进新型智库建设的重大部署,以出成果出人才为导向,通过遴选智库领军人才和青年拔尖人才,增强我省优秀智库人才的核心引领和示范带动作用,进一步提升全省智库服务决策的能力和水平,进一步优化智库运行机制、激发智库活力,为大力实施创新引领、开放崛起战略,建设富饶美丽幸福新湖南贡献智慧和力量。此次人才选拔在全省范围内开展,主要从政治立场坚定、学术功底深厚、专注资政研究、成果影响较大的决策咨询服务和公共政策研究专家学者中选拔产生。历时3个月,经单位推荐、资质审核、专家评审、部务会议审议等环节,最终15人被评为“湖南省第二批智库领军人才”,5人被评为“湖南省首批智库青年拔尖人才”。
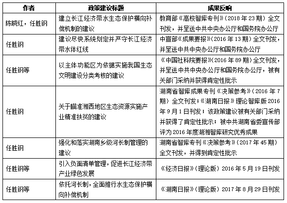
公司任胜钢教授是此次入选“湖南省第二批智库领军人才”的两位william威廉中文官网代表之一。这既是对公司长期致力于推动高水平智库建设和激励高水平智库研究成果产出的高度认可,也是对公司历来鼓励教师将学术研究成果转化为政策决策参考的高度肯定。近年来,任胜钢教授紧紧围绕党和政府决策所需的重大课题开展前瞻性、针对性、储备性政策研究,先后提交了一系列政策建议,并获得了良好反响。

任胜钢教授表示,此次入选“湖南省第二批智库领军人才”,更多的是一份社会责任和政治担当,将以此为契机继续深刻学习领会习近平总书记关于中国特色新型智库建设的系列重要论述,既着眼于宏观战略研究和微观对策研究,也落脚于社会热点、难点、焦点等现实问题,继续努力将“文章”转化为“文件”、将“对策”转化为“政策”,提出服务于政府决策和政策咨询的专业化、建设性、切实管用的政策建议。