英国·威廉希尔公司(WilliamHill)中文官方网站
william威廉中文官网
|
公司内网
EN
menu
公司概况
公司愿景
william威廉中文官网简介
历史沿革
公司领导
团队建设
机构设置
教学设施
加入我们
团队队伍
两院院士
在职教师
荣退教师
国家级人才
博士生导师
学术科研
科研平台
科研动态
学术期刊
教学项目
本科
学术型硕士
学术型博士
EMBA
MBA
会计专博/专硕
金融专硕
EDP高层管理教育
员工天地
员工工作
榜样力量
团学两会
心晴周刊
员工之家
员工动态
值年返校
终身学习
党群工作
党建动态
党建专栏
分党校
政策文件
下载中心
国际交流认证
国际合作与交流
国际认证
Home
首页
公司新闻
通知公告
学者观点
学术活动
论坛活动
通知公告
首页
>
通知公告
> 正文
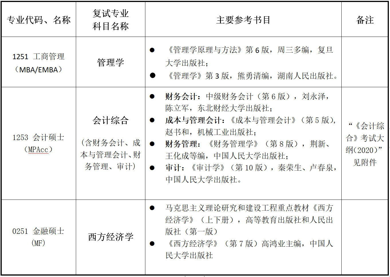
william威廉中文官网专业学位硕士研究生入学复试 专业课科目及参考书目(2020年)
发布时间:2020-03-06
浏览次数:
附件【
《会计综合》考试大纲(2020).doc
】已下载
次
上一篇
下一篇
英国·威廉希尔公司(WilliamHill)中文官方网站 版权所有©
网站投诉电话:0731-88877277
友情链接