当前位置: 主页 -> 通知公告 -> 正文

通知公告

    通知公告

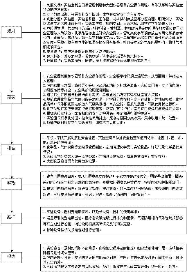
    william威廉中文官网实验室与实验设备安全工作流程

    信息来源: 发布日期:2019-06-06


     




     

     

     

    william威廉中文官网 版权所有©2003-2024  湖南省长沙市岳麓区william威廉中文官网潇湘校区william威廉中文官网江湾楼  电话:88877277  Email:sxyybyx@126.com