首页

通知公告

当前位置: 首页 -> 通知公告 -> 正文

william威廉中文官网2020年专业学位硕士研究生复试工作方案

信息来源: 发布日期:2020-05-11

根据教育部《2020年全国硕士研究生招生工作管理规定》(教学函〔2019〕6号)、教育部办公厅《关于做好2020年全国硕士研究生复试工作的通知》(教学厅〔2020〕4号)、湖南省教育厅《关于做好新冠肺炎疫情形势下硕士研究生复试工作的通知》、《william威廉中文官网2020年硕士研究生复试录取工作方案》要求,结合公司研究生招生工作实际,特制定复试工作方案。


一、william威廉中文官网硕士研究生招生工作领导小组、思想政治表现考核小组

硕士研究生招生工作领导小组组长:龚艳萍   副组长:任胜钢刘咏梅、毕文杰

员:陈迎明、王宗润、关键、李大元、危平游达明、邓超、周志方、刘智勇、易经章

思想政治表现考核小组组长:任胜钢         副组长:陈迎明

组员:李苑、胡维等


二、复试资格

1. 本次复试对象为第一志愿报考公司的专业学位项目(会计专硕、金融专硕、MBA、EMBA),且初试成绩达到william威廉中文官网二次划定的复试分数线的考生。二次划线方案见表1。

2. 推免生不需要再次复试;通过综合考核选拔的会计专硕考生仅需要参加思想政治理论测试


三、录取原则

复试工作坚持合法、公开、公平、公正的原则,对初试成绩符合william威廉中文官网复试分数线要求的考生实行差额复试、择优录取。


招生计划

william威廉中文官网2020年会计硕士和金融专硕项目分别拟招收 30MBA项目拟招生255人左右;EMBA项目拟招生45人左右。


五、复试方式

1.考生复试方式采用网络远程复试形式,复试考生登录中国移动云视讯“云考场”远程面试平台https://ykc.hanwangjiaoyu.com/user/login/CSU 按照要求安装面试软件。考生需下载最新版谷歌Chrome浏览器。

2.考生使用手册(浏览器版)见附件1,适合考生使用一台电脑+一个手机的场景的使用手册。考生使用手册(App)见附件2,适合考生使用两部手机场景的使用手册。建议考生采用“一个电脑+一个手机”的方式复试。

3.应急考场是当考生、考官因为异常情况无法通过web端进行面试时提供的兜底方案,应急考场采用Windows端进行面试。应急考场详见附件3

4.本次远程复试,利用“人脸识别”等技术,需要对考生身份的审查核验。考生须通过网络远程复试平台签订《诚信复试承诺书》,确保提交材料真实和复试过程诚信。

5.复试设备要求:考生准备笔记本电脑(或台式机+外接高清摄像头)和智能手机。

6.考生应熟悉《复试当天考生操作流程》(附件4

7.考生端通过“双机位”实现远程面试和环境监控,考官端在考场集中组织对考生进行考核。考生应严格遵守《研究生招生网络远程复试考场规则》(附件5),考核过程全程录音录像。

8.2020年5月13日组织考生培训(采用腾讯会议,会议信息发布在各专硕项目复试考生群),2020年5月14日组织考生模拟演练。


复试时间

1. MBA考生复试时间:2020年5月16-17日,分多考场同时进行,复试时间安排见表2。


   2. EMBA考生复试时间:2020年5月18日,上午:9:00-12:00;下午14:00-17:30 ,分成上午和下午两组。

3.金融专硕考生复试时间:2020年5月18日,上午:9:00-12:30,下午:13:30-18:00,分英语面试组和综合面试组交叉进行。

4.会计专硕考生复试时间:2020年5月18日,上午:9:00-12:30,下午:13:30-18:00,晚上18:30—22:00,分英语面试组和综合面试组交叉进行。

5. 所有考生可在正式复试前1天晚上10点后登录云考场平台查看复试考场安排,正式复试当天8:00进入候考区。


七、复试资格审核

严格落实教育部关于严格考生资格审查的要求,在复试前对考生的居民身份证、员工证、学历学位证书、学历学籍核验结果等进行严格审查核验,对不符合规定者,不予复试。所有复试考生不含推免生请提前准备好下列材料,在2020年5月13日前上传至“william威廉中文官网专业学位硕士考生服务系统http://applybs.csu.edu.cn/供william威廉中文官网进行复试资格审查相关材料原件在新生入学报到时进行现场查验,对弄虚作假者,不论何时,一经查实,即按有关规定取消复试资格、录取资格或学籍。提交材料清单如下:

1. 初试时的准考证上传原件的扫描件,必须提供项

2. 本人有效身份证(上传原件的扫描件,必须提供项)

3. 应届本科毕业生提交员工证,往届考生提交毕业证书或学位证书。(上传原件的扫描件,必须提供项

4. 应届本科毕业生提交《教育部学籍在线验证报告》(可登录教育部学信网)进行网上申请。往届考生提交《教育部学历证书电子注册备案表》(可登录教育部学信网进行网上申请)。在国外获得学历、学位的考生,提交由教育部留学服务中心出具的国外学历学位认证证书(上传原件的扫描件,必须提供项);

5. 大学期间成绩单或档案中成绩单(加盖档案单位公章)上传原件的扫描件,必须提供项

6. 考生自述(包括政治表现、外语水平、业务和科研能力、学习计划与职业规划建议采用PDF文档格式上传,必须提供项

7. 其他辅助材料:

1《思想政治表现函调表》(下载附件6),由考生本人档案所在单位的人事、政工部门审核、填写意见并盖章,思想品德考核不合格者不予录取。(必须提供项)

2)william威廉中文官网2020年硕士研究生复试情况表下载附件7,考生本人填写好,建议采用PDF文档格式上传,必须提供项)。

3)“退役老员工士兵专项硕士研究生招生计划”(以下简称“老员工士兵计划”)考生须提交本人的《入伍批准书》和退役部队签发的《退出现役证》。(必须提供项仅会计专硕士兵计划考生需要提交

4)英语水平测试证书(上传原件的扫描件,全日制考生必须提供项,非全日制考生为非必须提供项)

5)获奖证书、论文、科研成果等证明材料(上传原件的扫描件,非必须提供项)

因疫情防控原因暂时无法提供,在不影响复试考核公平性的基础上,考生可向william威廉中文官网专业学位教育中心提出申请,缓交成绩单和《思想政治表现函调表》材料


八、复试费标准及缴费方式

按照湖南省发展改革委等《关于加强我省研究生收费管理的通知》(湘发改价费〔2018〕99号)规定执行,研究生招生复试费为120元/生,所有复试上线考生(不含推免生)须于5月10-13日通过“william威廉中文官网研究生招生管理信息系统”考生入口http://yjszsgl.csu.edu.cn/ksxt/login.aspx网上支付复试费(只支持微信支付)。不按时在网上支付复试费的,不予复试和录取。


九、复试程序与内容

(一)心理健康测试

心理健康测试根据《william威廉中文官网硕士研究生复试心理测验工作的说明》的要求负责组织和实施,考核等级按“合格”和“不合格”考核,考核不合格不予录取。考核成绩不计入复试总成绩。

考生操作要求:

1. 复试上线考生含推免生、综合考核考生全部需要参加心理测试

2. 仔细阅读《william威廉中文官网硕士研究生复试心理测验工作的说明》(附件8);

3. 2020年5月13日24:00前登录瑞格心理教育信息化管理系统(  http://ruige.csu.edu.cn/ ),完成心理健康测试。

(二)思想政治表现考核

思想政治表现考核按照《关于博、硕士研究生指导教师认定和招生录取工作中加强思想政治把关的有关规定(试行)》的要求在面试过程中负责组织和实施,william威廉中文官网思想政治表现考核小组根据考生表现进行打分,考核等级按“合格”和“不合格”考核,考核不合格不予录取。考核成绩不计入复试总成绩。

(三)复试内容

1.金融专硕复试环节满分为300分,复试内容包括:专业基础课测试(满分100分)、综合素质及能力测试(满分100分)、英语能力测试(满分100分)。

2.会计专硕、EMBA、MBA复试环节满分为200分,复试内容包括:专业基础课测试(满分60分)、综合素质及能力测试(满分60分)、英语能力测试(满分40分)、思想政治理论测试(满分40分)。

3.复试单项成绩不合格者不予录取。

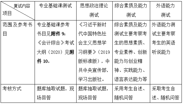
4.复试内容的相关要求


十、总成绩计算与录取

考生成绩由初试成绩和复试成绩组成最终拟录取名单根据各专业招生计划,按照总成绩名次确定,择优录取。

成绩计算公式:总成绩=初试成绩+复试成绩


十一、其他事项

1. 为保证复试的公平公正公开,复试面试过程将全程录音录像。

2. 实行监督制度和巡视制度。william威廉中文官网研究生招生工作领导小组将对复试录取工作进行全面、有效监督及监察。

3. 因考生个人自身原因放弃复试或未能参加复试,视为考生放弃复试资格,责任由考生本人承担。

4.专业学位项目将于5月23日公示结果,对拟录取总名单在william威廉中文官网网站和william威廉中文官网研究生院网站进行公示。

5. 公示期间,考生对复试结果有异议,可以书面形式向william威廉中文官网专业学位教育中心提出,专业学位教育中心将及时调查、认真处理并回复考生。

6. 复试咨询电话  
会计专硕和金融专硕项目:李老师88877554;
MBA项目:佘老师、张老师88836711;
EMBA项目:谭老师、晏老师88830169、88830593。

7. 复试上线考生请分别加入“2020年会计专硕复试上线考生群”(微信群)、“2020年金融专硕复试上线考生群”(微信群)、“2020年william威廉中文官网MBA复试群”(QQ群号492621157),关注“william威廉中文官网官网”http:/“william威廉中文官网MBA中心”(微信公众号)发布的复试信息。




william威廉中文官网william威廉中文官网

2020511