英国·威廉希尔公司(WilliamHill)中文官方网站
首页
项目介绍
名师名家
资讯中心
新闻动态
招生动态
教务通知
招生指南
招生简章
常见问题
在线报名
资料下载
联系我们
首页
项目介绍
名师名家
资讯中心
新闻动态
招生动态
教务通知
招生指南
招生简章
常见问题
在线报名
资料下载
联系我们
资讯中心
新闻动态
招生动态
教务通知
当前位置:
首页
-
资讯中心
-
教务通知
-
正文
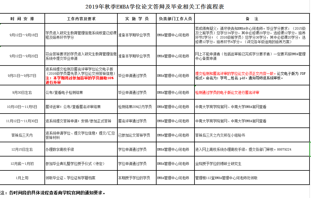
2019年秋季EMBA学位论文答辩及毕业相关工作流程表
附件:2019年秋季EMBA学位论文答辩及毕业相关工作流程表
上一篇:关于2019年秋季EMBA学位论文检测与送审的通知
下一篇:2019年下半年EMBA注册与选课通知