学工动态

新闻资讯

通知公告

快看!最全暑期后勤服务指南在此!

2023-07-18 william威廉中文官网后勤保障部 点击:[]

暑期正式开始啦!

各位离校的同学们路上注意安全~

还有不少CSUers选择留校

为方便大家在校生活

后勤保障部已为您准备好

一份详实的暑期服务指南

快快查收吧~

①餐饮服务

暑假期间,请师生前往值班食堂就餐,非值班食堂将于9月2日恢复正常供餐。


②宿舍服务

开水房、洗衣房24小时开放,洗浴热水供应时间为17:30-23:00(如宿舍楼栋无人住宿,则停止供应)。宿舍开门时间为6:30,关门时间为23:30,请记得及时归寝哦!


③水电服务


④收发服务




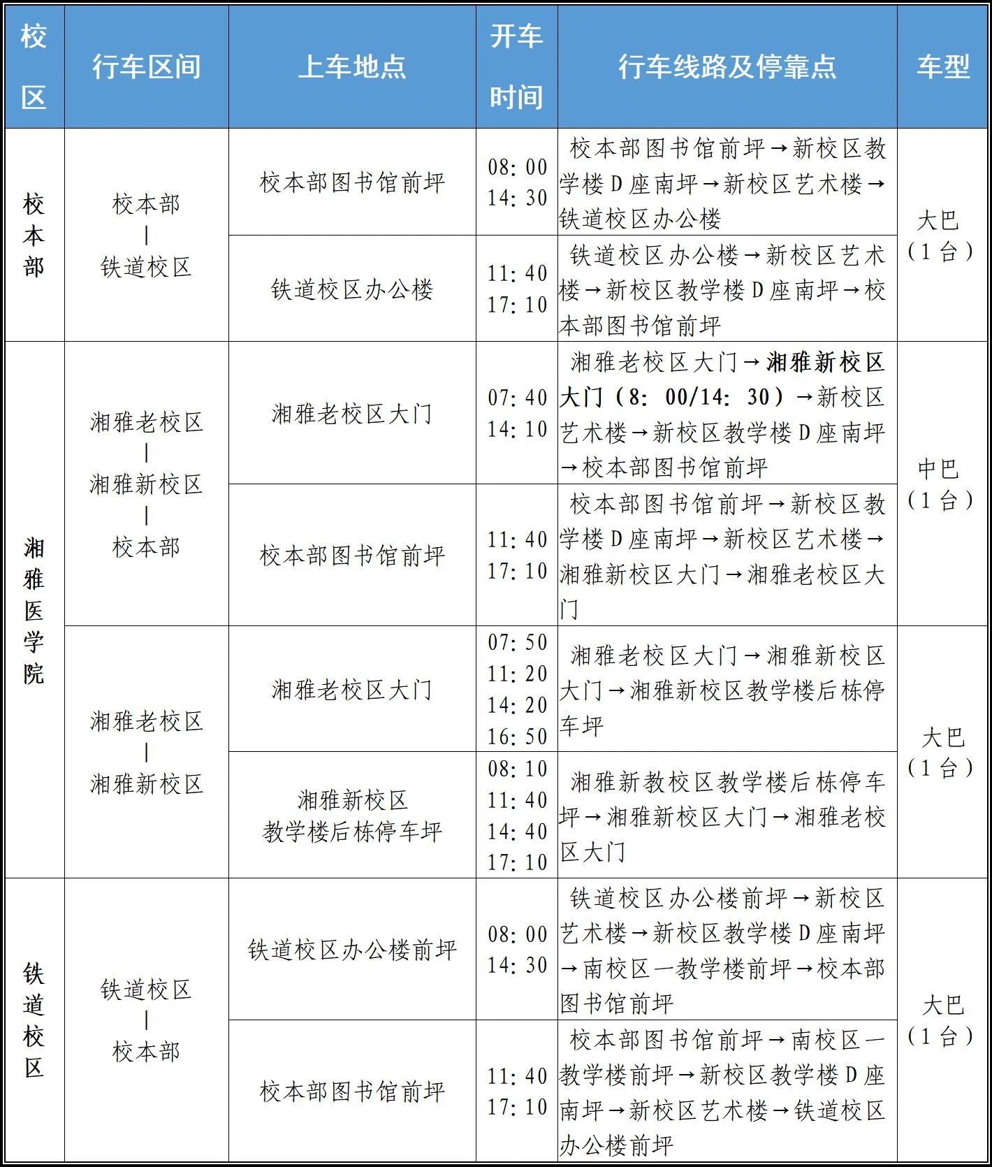
⑤校车服务

暑假班车运行时间为:7月11日至8月31日,自9月4日起按正常班车时刻表运行。9月1日职工上班班车正常开行。周末及国家法定节假日班车停开。




⑥门店服务

请大家注意门店营业时间,提前备好暑假学习生活用品,别跑空了哟!




⑦公共楼栋服务


⑧校园宾馆服务




⑨游泳服务



⑩维修服务


/ 温馨小贴士 /


以上安排如有临时调整

请以通知为准

更多相关通知与信息

请及时关注校内门户


预祝大家


暑假快乐!

开学见

(图文:xx;一审:徐家烨;二审:席添添;三审:陈迎明)




  • 本科生公众号

  • 研究生公众号

  • 联系我们

    地址:湖南省长沙市岳麓区william威廉中文官网潇湘校区william威廉中文官网江湾楼227室

    电话:0731-88877104,88876850,88876851

    邮箱:csusytw@163.com

    william威廉中文官网 版权所有©2003-2024

    地址:湖南省长沙市岳麓区william威廉中文官网潇湘校区william威廉中文官网江湾楼 电话:0731-88879391,88836197 Email:sxyybyx@126.com